转自 最新IPO
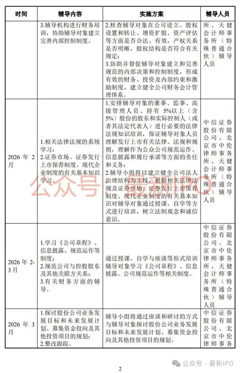
最新IPO发现,深圳云豹智能股份有限公司(简称:云豹智能)于2025年12月31日完成IPO辅导备案,辅导机构为中信证券股份有限公司,律师事务所为天健会计师事务所(特殊普通合伙),会计师事务所为北京市中伦律师事务所。辅导备案文件显示,云豹智能IPO预计于2026年4月辅导验收。




公开信息显示,云豹智能是一家专注于云计算和数据中心数据处理器芯片(DPU)和解决方案的领先半导体公司。由原RMI公司(后被Netlogic/Broadcom收购)co-founder Sunny Siu萧启阳博士联合业界精英创立。核心团队来自Broadcom、Intel、Arm、阿里巴巴等,拥有中国最有经验的DPU芯片和软件研发团队。旨在成为引领数据中心和云计算最前沿技术,并建立“软件定义芯片”行业标准的高科技公司。


最新IPO将持续关注云豹智能IPO进展!